Appearance
大学该如何度过?
金榜题名之后——大学生出路分化之谜
从踏入复旦校园开始算,这个研究问题已困扰了我十年有余了。犹记得 2009 年的 9 月,妈妈送我千里来沪进行新生报到又简单安顿之后,那一天我在复旦的正校门口与她作别。没有很多话,我和妈妈的道别一如往常那样故作轻松,干脆利落。我站在偌大陌生校园前边,看着她渐行渐远的背影,再也禁不住复杂的心绪,失声向着她喊道:「妈妈,你放心吧,我会好好学的!」泪水溢出了眼眶。我知道接下来的路全要靠自己了。我想对妈妈许下一些承诺,可我实际上压根不知道接下来要学的是什么、怎样学,以及学了能做什么用。毕竟,就在几天前,我还没亲眼见过名牌大学教授的样子,还没坐过地铁。
我信誓旦旦的背后,是被耀眼的新同学衬托出的心虚和自卑,再加上被层出不穷的看不懂的安排 ( 例如在线选课、书院制等 ) 冲击后的惶惑与恐惧。开学后的头一个月,我都在失魂落魄中流泪度日。每每独步校园,看着身旁一个个看起来从容自信、似乎都在快马加鞭的同学,我感到自己是个异类,不配与他们为伍。我不仅一无所长,还不知道自己该做什么。
关于大一,很多记忆都已失去,唯独记得我一点也听不懂徐珂老师在「社会学导论」课上的旁征博引。而这门课名声在外、好评如潮的事实,更让我确认了自己的差劲。三年的大学时光里,我所做的所有努力,无非是从各个方面试图赶上我想象当中的「同学」。然而到了大四,终于有机会被选送出境交流的我,才蓦然发现自己马上就要面临毕业出路的抉择。站在香港中文大学依山傍水的校园里,看着自己拉拉杂杂的简历,我不得不接受这个突如其来的事实:我好像无路可走了。
我考虑过打工度假,也考虑过冒险求职,最后是在周怡老师的邮件鼓励下,决定试试学术研究的路。我申请了延毕一年,为自己浅薄的学术积累夯实基础。在这一年中,我停止了乱打乱撞,开始沉下心来思考研究的事。从我的所学和所见中,我逐渐意识到,我在大学所经历的这一切周折和迷茫,并非奇异的个例,而是一种结构性的现象,源于我的社会出身和局限的见识。那么,社会出身的影响究竟是如何延续到大学阶段的?我一直以来相信的奋斗精神难道只是泡影?我于是一头扎进了以布迪厄为代表的教育社会学理论,开始探究家庭背景对大学生的影响。
上面的内容选自郑雅君老师的《金榜题名之后:大学生出路分化之谜》,这本书在微信读书上比较出名,微信读书是一个很好的软件,我在微信读书书架上大概有两万多本书,读完了一千多本。当然不是每本书都从头到尾读的,但确实有很多书读了很多遍。我觉得阅读在这个时代,特别是对于大学生来说是一个很重要的好习惯。因为现在是一个大家很多时间被短视频或游戏占据的时代。但相对来说的话,我觉得阅读是更好的一种利用时间的方式吧。这个也是我在本科时花了很多时间去做的事情。我本科一个很好的习惯就是阅读,我花了很多时间去读书,而且兴趣比较广泛,比如文学、哲学、心理学等等都比较感兴趣。这对我后来的人生经历是非常重要的。
郑雅军老师在研究生阶段就做了这样一个研究,根据家庭背景把学生分成了两种模式,一个叫做直觉依赖模式,一个是目标掌控模式。简单来说呢,那些像是出身农村,父母不是大学说或者说家境一般的学生,比如偏远地区家庭的孩子,他更容易是以直觉依赖模式来度过大学,就如下图所示的两种模式。

两种模式
自我感觉良好:关于自恋的反思
其实我本身也是出身农村的,我跟他的经历是非常像,只不过我可能比他还要差劲一些,我在大学前是没有出过我们市的,也没见过火车,也没有坐过公交车,所以是一个非常地地道道的农村的孩子。我的本科是在西安电子科技大学读的,而且我当时读的那个校区正好是个新校区,是 05 年才开始有本科生搬过去,所以我 08 年去的时候周围是非常荒凉的各种村子,我整个大学四年就是以一种很简单的生活度过的。可能在其他同学看来我就是一个标准的学霸,整天泡在图书馆和自习室。当时我花了很多时间去阅读,大概占了我一半的时间,还有一些时间去做竞赛。当时我印象很深刻的是当时写了一篇 qq 空间的日志,用一篇很长的文章记录了我第一次坐公交车的故事。
当时我一个人去西安报到时没有让家人送我,有个同村的同学与我一起在西安读大学。我是山东潍坊青州人,与他那时一起坐火车去西安,那时候还没有高铁,中间用的时间非常长,当时我是第一次见火车,也是第一次坐火车,更是我第一次离开青州。我第一次坐公交是一个人坐公交去市里,我印象十分深刻是因为我不知道如何付公交车的钱,于是我就问别人,但我当时并没有觉得很羞愧。我问那个售票员说:「阿姨这个怎么付钱呢?」她可能比较好奇竟然有这么大的孩子还不会坐公交车,就说不用交钱,于是就没收我钱。我就把这当作一个很有意思的事情,写成日志记录下来。
我现在回忆我当时的状态与郑雅君老师很不一样,很大原因可能是我当时是一个很自恋的人。而我的自我感觉良好,主要原因是我成从小学到高中成绩一直很好。在当时的评价体系中,成绩好有很大的优势,因而给了我很大的信心。另一点就是高中时我读了周国平老师的《在风中的纸屑》,这本书对我的影响非常大。他是一个理想主义者,而他的一生就是践行这种理想主义,他的理想主义总结为真性情:看淡世俗的名利,追求内在的精神价值,他的整个人生观都建立在这之上。这对我当时有很深刻的影响,后来我在青州的时候买了他的一本全集,当时也没什么钱,似乎也没找到正版,就去一些书店买了盗版的他的全集,但我仍看了很多遍。因此在他的影响下,我就构建了一种很模糊的人生观,非常理想主义者,这也助长了我的自我感觉良好。
在这之前,我非常喜欢那种青春文学,比如郭敬明、金靖的书。当时一个我暗恋的女生,非常喜欢他的书,所以我也爱屋及乌。后来我对于这一点还是挺羞愧的,我觉得读这样的书像是人生中的一个污点。不过后来我完全接纳了这一点,因为在不同年龄段,人的心境是完全不同的,所以回忆到我当时十六七岁的那个时间,喜欢这样的书是完全合理的。成长之后,反而失去了那样的心态。那时很流行写信,我初三也写了很多日记,所以后来我回看当时的信件和日记,对这段人生经历进行反思时,想把这段经历分享给大家。
因为我的评判标准与世俗的成功很不同,比如在当时如果学生在校成绩很好会很被看中,但我当时并不看重这一点。我想在这里分享的就是一种价值观,后面分享的对于人生的规划,就是你怎样去选择自己要走的路,最本质上还是跟随你的兴趣,你的禀赋和价值观是对应的。这里我多分享一些自己细节的经历,后面调研的内容学生写的很好了,就直接看他们的建议就好。
当时我就构建了这样一种价值观,追求真性情。在当时的我看来,对于名利的追求都是庸俗的,我要追求的是内在的精神价值。现在看其实当时我对于所谓的内在的精神价值也比较模糊,只是因为爱读书,有一种非常虚无缥缈的自我感觉良好的感觉,但他确实给了我非常好的心态。我在高中的时候一直觉得自己可以考上清华,觉得自己很牛,我甚至不知道多少分才可以考上清华,也没有去看看以前考上清华的人是怎样的情况。
讨好型人格:害怕优秀
但我当时有一个问题,我会害怕优秀,我养成了一个很严重的讨好型人格。在高中之前,我没觉得自己成绩好会对别人有什么负面影响。我一直理所当然是班里最好的,高中之前我基本都是班里的第一名,极少有例外的情况。高一寒假之后文理分班,我到了学校的理科实验班,高一班里有位同学与我一同到了哪个班。那次班主任要按照成绩排座位,成绩排名靠前的人先选座位。我们两个成绩接近,于是商量后做了同桌。他也是从小成绩很好的人,后来我就能明显感觉到他很在意我成绩是不是比他好,他会对我做出许多奇怪的小动作,到毕业还专门向我道歉了。但当时对我的影响就是让我害怕竞争,害怕优秀,初中我一直很喜欢打篮球,后来由于这个问题,也放弃了。后来就只打羽毛球,而且是很和善地打。
我就处于一个很纠结的心态,一方面觉得自己很优秀,一方面又不努力。比如我看到很好的学习方法,就不想去实践,因为害怕优秀。而且上课听老师讲课都会有障碍,我会觉得如果我很认真听,会不会太爽、成绩太好之类的。现在想想也是奇怪的一个问题,但确是如此,我跟老婆说这个事情她都不相信。但这确实是事实,在这种双重影响下,让我在高中反而有了好的心态,我一方面自我感觉良好,一方面又不去纠结自己一定要在考试中取得多么好的成绩。因此虽然我的家庭是很一般的农村家庭,但我在大学里没有为此有过自卑感。
另一个比较好的一点,虽然 09 年互联网才开始普及,但我在初中就去网吧接触电脑多一些,再者由于一个叔叔家有电脑,就经常去用,对信息接触比较早,是抱定了选择计算机专业的心态的。家里也没有干预我的专业选择,报志愿前去网吧了解了分数能报名的学校,当时觉得西安电子科技大学名字里有电子科技应该与计算机比较相关吧,于是第一志愿选择了西电,这个真是蒙对了。第二志愿选择杭电,因为我不想专业被调剂,于是就只填了这两个学校并且拉开分差。
到了大学我也依然是自我感觉良好,但我觉得对自己过度高估会有危险的。在我保送到清华读博士的时候就会出现问题。不过在本科阶段这给了我很好的心态。读博期间我用一些方法克服了这个问题,但感觉有些过犹不及,如果一直保持这种心态,也许会得到一个很幸福的人生。因为之前我看过戴建业老师的高能唐诗课,盛唐诗人有个特点就是年轻时候是非常意气风发的,像李白,包括杜甫年轻时的作品也很有气魄。我现在的观点是一个人如果能一辈子自我感觉良好,哪怕是没有坚实根基的,也依然是幸福的,这是我想分享给大家的观点。
在大学为了解决害怕优秀这个问题,我采取了很极端的做法,我觉得不跟任何人来往,现在去看的话我确实是个很孤僻、很有问题的一个人。当时辅导员甚至找我谈话了。我不跟任何人交往,并非不跟别人说话,在宿舍我也很和善能与别人打成一片,但我不与任何人一起吃饭、一起上自习,不与他们建立比较深度的关系,以免被害怕优秀影响。我当时有很好的习惯,每天早睡早起,其实调查里建议最多的就是早睡早起,这件事并不容易做到。
关于游戏的反思
在大学里还做过一个决定,不玩游戏,初中我体会过网瘾少年的感觉,所以到高中也就不玩游戏。我在大学也决定不玩游戏,现在我觉得这是个很好的决定。有的同学能从中获得很大快乐,但我把时间放在了对自己更有价值,我也更乐在其中的事情上。其实后来我又重新陷入过玩游戏的阶段,有段时间我就特别喜欢玩原神。这个调研里很多同学都说最好不要玩原神,或者说不要上课玩原神。研究生时也玩过王者荣耀,也觉得很好玩,但没有原神上瘾。
印象很深的是一个五一假期,我想找游戏玩,当时听过很多次原神,于是就下载了一个原神,一开始在小米的米服玩的,不了解他和官服不互通,玩了一周左右升了挺多等级,还收集齐了草神通,开了许多锚点。当时一下就抽中了九七忍,于是我当时就玩种门,还看了许多攻略。我属于那种很肝的种门玩家,这个游戏在一开始是最好玩的,后面我种草了之后就能体会到这一点,虽然种草之后没怎么带新人,但当时有一些种草的玩家很喜欢带着我到处玩。这是一种很新奇的体验,他做的很漂亮,也很真实。所以现在想起那也是一段很快乐的时光。
我对原神有印象很深的几个点,当时我才十几级,有另外三个人都是种草的,他们带我去雪山,有个很难爬到的一个飘在空中的亭子。爬上去后俯视整个地图,会看到很美的景色。包括枫丹当时一个水下的锚点也感觉很好。在我发现这是米服后我就无法忍受这一点,即便我当时已经充好了会员,因为我是很肝的玩家,于是仍重新下载了官方的版本注册了新账号。我还记得当时想玩九七忍,还按照一个攻略偷渡了一下去日本的东边那个地图。总之现在回忆起来仍是很好的经历。后来又玩过星穹铁道、鸣潮之类的。
但后来有一天我决定不玩游戏了,就把所有游戏都卸掉了。但现在回忆起来,对那些沉浸在游戏的同学是很能理解的,我也能理解那种快乐。比如王者荣耀爱玩的时候也可以玩到王者几十颗星,也很喜欢玩游戏。但我还是想给大家一个建议,并非说教,大学不要玩游戏。如果你可以非常好的平衡学业、游戏和生活,我觉得也可以接受。但你如果过度沉迷的话,我建议你要想办法彻底不玩。从我的人生经历来看,你的时间投入到什么地方,是很关键的。在大一的时候去卷绩点,这是很多同学的建议。虽然我们会说很多劳逸结合、享受生活的建议,但大一确实是个非常重要的阶段,他的第一次考试的成绩对你是非常重要的。
如何度过大学生活?
拿我个人的经历来说,我大学在西电的教改班,与山大的泰山学堂类似。同学们有很多很厉害的人,但我一直是班里绩点的第一名。大一我就去参加了数学建模的比赛。还有一个非常有用的竞赛就是 ACM 比赛,他会对你日后发展非常有用,对你能力的锻炼也是很有用的。不论保研、考研还是工作很多时候都会考察编程能力,这个比赛就是很有益的。山大的数学建模每个暑假都会有集中的培训,训练再组队去参加秋天的竞赛。我们当时保外比较困难,但总之我和另一个同学都保外了,保送了清华大学计算机系,都参加了这个数学建模,而且是大一参加了。当时我还竞选了班长,后面也是一直担任班长。我大学四年一直是绩点第一,所以我想通过我的一点精力,做一份问卷调查,希望给大家一些很具体的建议,也希望通过我这些有些老旧的精力给大家一些借鉴。
我对大学的一个总结,一个就是不要玩游戏,你可以把时间花在更有价值的事情上面。要去选择自己的人生方向,构建自己的价值观,以这个方向去选择如何投入自己的时间。既然游戏我都不建议,刷抖音、短视频这种无效时间也是不建议的。这并不是一种说教,只是一个过来人的经验。我知道你可以在这个过程中获得放松,得到乐趣。但我想说的是,你可以有其他的方式同样获得放松去得到乐趣。比如参加社团、认识更多的朋友,发展爱好,比如体育、乐器等等。
四年大学生涯去培养爱好,找到兴趣是很好的。比如去打羽毛球,这是个特别大众的活动,中国人很喜欢打羽毛球,如果你到研究生,可以看到很多本科生也愿意打,就可以参加这样的社团。希望大家养成运动的习惯,不论是去健身房、跑步、游泳还是打球。社团可以结交很多朋友,大学里大家能交到很真挚的朋友,可能对你的一生都很珍贵。
去拓展你的朋友圈,不要局限在宿舍,也不要局限在班级,那种真正的好朋友,可能需要去寻找。包括谈恋爱,也是很建议的。只要不对于学习有特别负面的影响,能够两个人互相促进,我觉得是很好的。如果你在大学或者研究生期间不谈恋爱的话,是人生很大的一个遗憾,你会发现工作之后就没有恋爱这一说了,基本只能靠介绍之类的。而且与大学恋情非常不同,那时会非常现实,考虑各种条件。
在大学非常适合有一段感情经历,这对人的成长也非常重要。比如你会学会怎么与人相处、不要去改变对方、更多地接纳对方的不足、认识到自己的不足并尝试改变。还有一些非暴力沟通之类的技巧,成为更有教养的人。如果是男孩子的话,可以了解怎么更好地照顾另一半,做一个更有担当的人等等。
关于内卷的思考
现在回到一个很重点的话题,就是在你没有明确方向的时候,我很建议你去卷绩点。 我认为这是一个非常正确的时间投入,他有很明显的好处,如果第一次考试就能达到班里的第一名或前几名就会有很好的信心。可以很容易地把这种优势延续下去,后续组队参加比赛成绩更好的同学也更容易受到邀请。你也应该去主动邀请那些优秀的人,优秀的人会抱团的,虽然这有些功利,但也是人之常情。你如果去组队参加比赛,在比赛中你们投入很大,当然希望强强联合。
对于这些考试你要去关注老师画得重点以及往年的试题,尽量做完所有的往年试题。不管是问学长学姐还是其他方式,这个试题是很重要的。作为一个老师我可以很坦诚地讲,老师没有那么大精力和能力每年都出完全不同的题目,因为课上讲的重点和题型,其实有时候也很难有很大的创新了,所以很多时候都是重合的。一定要把这些往年题吃透,真正理解。
再就是大学和高中有一大不同,一些科目没有那么多题目去刷,因此一定要善用往年题。如果没有试卷,也会有流传大家记忆下来的题目。你就要去认识学长学姐得到这些,这是特别重要的资源,他们可以给你们很多很好的建议和资料。我还建议大家不要在宿舍学习,因为在宿舍你很难维持一个很好的高质量的学习状态,建议大家去图书馆或者自习室。
大一第一次考试成绩非常好,与同学参加数学建模,第一次就取得了一点成绩。在大二暑假,我没有准备再参加数学建模,恰好另一个专业的班长与他的女朋友,外加另一个同学组队参加比赛。比赛前夕他们一个队友放弃了,他就拉上了我。也因为这次比赛,后面与那个同学关系非常密切。后来他也保送到清华,并且在高校工作,我们是非常好的朋友。所以如果你在大学非常优秀的话,其实更容易交到更多朋友的。我不太了解其他同学交朋友的情况,对于我的话一方面我人缘比较好,另一方面如果你比较优秀,其他同学可能确实更喜欢跟你交朋友。在我同届的同学中,我在的学院就有七个同学报送了清华计算机系,其中大部分都是我的好朋友。
我还是建议大家所谓的努力吧,卷现在成了一个很不好的词。但我觉得就是努力,就看你往哪个方向努力。你可以卷绩点,也可以选择去卷做竞赛,也可以选择加入实验室做科研,也可以做一些项目。总之你要维持一个好的且丰富的简历,它是对你大学的总结。不论在什么阶段,找工作、保研申请老师、考研面试都需要一个好的简历支撑才能顺利通过。简历有几点很关键,一个是成绩绩点和排名,这是对你能力的一个具象化的证明。另一个就是你的项目、比赛、科研等经历。我建议大家善用 github,把你的项目在上面总结下来。如果参加科研工作,能发论文最好了,这是最有参考性的。如果你发一篇好的论文,比你的绩点和其他东西都有参考性。所以卷绩点也不是终极的,如果你要读研或者申请博士,论文就是最有参考性的,你如如果能发表顶级论文,这就可能胜过一切。但它也是最难的,非常难,也要看你选择的老师和方向。竞赛就是另一条轨道,这个不是今天分享的重点。
关于人生方向的思考
总之你要看清你的方向,去探索你的方向,最终的出路其实就几条:保研、考研、留学、工作。同时我也想分享一下当时我为什么想学计算机。这其实有几点原因,在我上面提到的我高中的书店,里面除了我提到的周国平的书,还有一本李开复老师的书。那时候他是一个非常有影响力的人,他当时担任谷歌的副总裁,他在书里讲了许多计算机相关的东西。我从那本书里对计算机了解了很多,在那是我们那个小县城,我还是比较幸运能接触到这样的书。另一个原因是,也如上面提到,我喜欢去叔叔家上网,当时我喜欢在优酷和土豆网看一些视频,大约我高中在 06-07 左右看到马云的访谈,讲他的故事,我就对他特别感兴趣,觉得这个人非常有人格魅力。当时决定一定要学计算机,毕业后去阿里巴巴工作。那时候已经有淘宝了,我就想去和马云做同事,那时候很理想主义者,不觉得马云是很高高在上的。
大学期间还有个朋友是我们班唯一一个高中学过信息竞赛的,他之后也保送到了清华,我同他也是非常好的朋友,他现在在微信工作。那时候他问我毕业后想做什么,当我告诉他想去淘宝、去阿里工作时他都很震惊,但这就是我当时的真实想法。后面因为我绩点很好,就走了一条更理所应当的一个路径,保送到清华去直博,我觉得这个路径是更适合我的。虽然我的一些同学在西电读完硕士去了蚂蚁金服、天猫等等,他们也发展的很好,特别是非常有钱。但我不羡慕他们的生活,我觉得大学老师是个非常好的职业,我还是很喜欢这个工作的。他有很多的自主性,也非常自由。
在这里我想说,你现在想选择的方向不见得就是你最终的选择,因为你的信息量是不够多的。兴趣这件事有时是比较微妙的,很多人觉得一件事有趣,很可能是因为他做得更好,得到了很多的正反馈。有时候他觉得对当前专业不感兴趣,对另一个专业感兴趣,但实际上他也不够了解另一个专业,如果他真转去另一个专业,再遇到困难,他的想法可能又会改变。这就是对未来方向的选择,希望大家就是更开放一些。后面有很多同学建议你们要更早地去选定你们的方向,其实这是很困难的事情。因为你选择一个路径的时候需要考虑很多的事情,而在早期你的信息量往往不足以支撑你做出好的决策。又有很多时候,你的价值观也没有特别的稳定,你们对未来的迷茫其实是非常正常的。所以我建议你迷茫的时候,就好好去学习刷绩点。这个事情你可以看到不论去工作、出国、保研、考研都是有作用的。不要让他太难看,更不要想着以后如果工作就完全不用学习了。你可以看到其他帖子里面,有很多工作的同学绩点都比较优秀,甚至有同学能够保研的。
大学出路分化原因
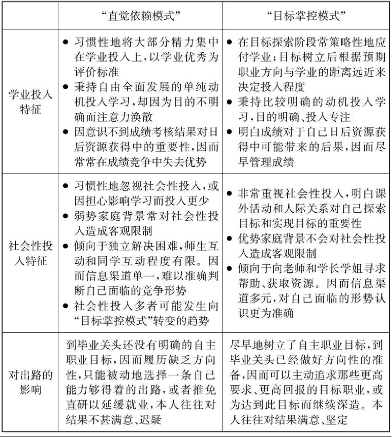
我的个人经历就分享到这里。我们再回到这本《金榜题名之后:大学生出路分化之谜》上来,他将大学生依据家境大致分为两种,一个是直觉依赖模式,家境一般的同学,他们的特征就是习惯将大部分精力集中在学业,以学业优秀为评价标准。却又因为目的不明确而注意力涣散,可能认识不到成绩考核结果对日后资源获取的重要意义,常因此在成绩竞争中失去优势。而另外一种有很多家里人支持,视野更开阔、资源更多的同学,他们可能是这种目标掌控模式。在目标探索阶段策略性地应付学业,目标确立后,根据目标方向与学业的距离远近来决定投入程度,明白成绩对自己日后资源获得的后果,尽早管理成绩。在社会投入方面,前一种同学也往往忽视这方面投入,倾向于独立解决困难,师生互动和同学互动有限。而后者则倾向于获向师长寻求帮助获取资源,因为渠道多元化,对自己面临的形势认识更准确。前者往往毕业时也没有太明确的目标,因为履历缺乏方向性,往往只能被动选择自己能力够得着的出路,本人往往对结果不满甚至迟疑。而后者已经在毕业前做好了方向性的准备,可以主动追求那些要求更高,回报丰厚的职业。或能够为达到此目的深造。
这并不是说家境好坏直接决定人是否是这两种方式,这只是他们进行社会学研究统计得到的数据结果。而这两种不同的方式,又可以各自细分成两类,就如下图所示。

大学生出路分化
今天我们分享这些问卷的内容,就是为了更大地抹平信息差。因为确实有些家境更优渥的同学或者更幸运的同学能够得到更多的信息。而这种信息在很多情况下,对你的未来规划十分重要。许多同学反馈时说自己后悔或者遗憾,就是为此。在网上也能找到许多信息比如上交生存手册。我也试图去网上找这样的资料,真是不是很多,基本没有特别好的。如果有机会,我会把它做成视频分享给更多的人。毕竟我们只有是十几个人去听,我觉得还是有点可惜的。我还有会有一点当老师的这种希望、价值观体现在里面,希望能帮助到更多的学生。如果我的这个系列讲座,或者说视频能够有更好的影响,帮助到一些人,那就会非常好了。
以上内容就是尹建华老师系列视频 1-10 的内容,后面的视频来自调研报告,我们也会分节整理成册,以供大家查阅。